|
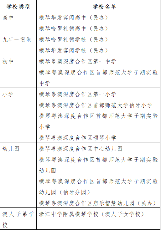
近日,横琴粤澳深度合作区发布最新版情况简介,详情如下: 一、基本情况综述 横琴粤澳深度合作区(英语:Guangdong-Macao In-Depth Cooperation Zone in Hengqin,葡萄牙语:Zona de cooperação Aprofundada entre Guangdong e Macau em Hengqin)地处珠海南端,与澳门一水一桥之隔,具有粤澳合作的先天优势,是促进澳门经济适度多元发展的重要平台。总面积约106.46平方千米,常住人口49117人(截至2024年末)。 1992年,横琴经济开发区管委会挂牌;2009年,设立横琴新区;2014年,设立中国(广东)自由贸易试验区珠海横琴新区片区;2021年,成立横琴粤澳深度合作区,它的建立是为了促进澳门经济适度多元发展的新平台、便利澳门居民生活就业的新空间、丰富“一国两制”实践的新示范、推动粤港澳大湾区建设的新高地。2023年12月10日,国务院关于《横琴粤澳深度合作区总体发展规划》的批复发布。2023年12月26日,国家发展改革委、商务部发布《关于支持横琴粤澳深度合作区放宽市场准入特别措施的意见》。2024年3月1日零时起,横琴粤澳深度合作区正式实施分线管理,实现货物“一线”放开、“二线”管住,人员进出高度便利。 二、历史沿革 1992年春,横琴被广东省定为扩大对外开放的4个重点开发区域之一;7月,横琴经济开发区成立;8月,横琴经济开发区管委会挂牌办公,为珠海市政府派出机构。区镇合署办公,横琴镇的行政区域不变。 1998年,横琴岛被确定为珠海五大经济功能区之一。 2003年6月,横琴镇重新划归香洲区管辖,其行政区域维持不变;12月,横琴镇完成“村转居”(即将原行政村撤并成社区居民委员会)工作,原来三个行政村和1个居民小区划分为三个社区,即小横琴社区居委会、富祥湾社区居委会、荷塘社区居委会。 2004年,广东提出将横琴岛创建为“泛珠三角横琴经济合作区”。 2008年10月,横琴镇重新调整为“区镇合一,由市直管”,实行“两块牌子、一套人马”合署办公。 2009年8月,国务院批准实施《横琴总体发展规划》,将横琴岛纳入珠海经济特区范围,明确把横琴作为粤港澳紧密合作的新载体,为促进澳门经济适度多元化发展和港澳地区长期繁荣稳定提供有力支撑。横琴成为第三个国家级新区,承担“一国两制”下探索粤港澳三地合作新模式的新使命。11月25日,中央编委同意设立珠海横琴新区管理委员会,属省政府派出机构并委托珠海市政府管理,为副厅级建制。12月16日,横琴新区成立。 2011年7月,国务院发布关于横琴开发有关政策的批复,同意横琴实行比经济特区更加特殊的优惠政策,创新通关制度和措施。将横琴与澳门之间的口岸设定为“一线”管理,横琴与内地之间设定为“二线”管理,按照“一线”放宽、“二线”管住、人货分离、分类管理的原则实施分线管理。 2015年4月,国务院发布《中国(广东)自由贸易试验区总体方案》,其中涉及横琴片区28平方千米,在功能上重点发展旅游休闲健康、商务金融服务、文化科教和高新技术等产业,建设文化教育开放先导区和国际商务服务休闲旅游基地,打造促进澳门经济适度多元发展新载体。 2018年5月,国务院发布《进一步深化中国(广东)自由贸易试验区改革开放方案》,提出推进横琴国际休闲旅游岛重大项目建设。 2019年2月,中共中央、国务院发布《粤港澳大湾区发展规划纲要》,提出横琴作为粤港澳大湾区合作重大平台,要推进建设粤港澳深度合作示范区;4月,国家发展改革委印发《横琴国际休闲旅游岛建设方案》,提出探索国际休闲旅游岛开发新模式,全力配合澳门建设世界旅游休闲中心。 2020年12月,横琴新区与万山海洋开发试验区、保税区一体化运作。 2021年9月5日,中共中央、国务院公布《横琴粤澳深度合作区建设总体方案》,赋予合作区“促进澳门经济适度多元发展的新平台、便利澳门居民生活就业的新空间、丰富‘一国两制’实践的新示范、推动粤港澳大湾区建设的新高地”四大核心战略定位。由粤澳双方联合组建合作区管理委员会,实行双主任制,由广东省省长和澳门特区行政长官共同担任;设置执行委员会,主要负责人由澳门特别行政区政府委派。合作区执委会下设九个工作机构,分别为行政事务局、法律事务局、经济发展局、金融发展局、商事服务局、财政局、统计局、城市规划和建设局、民生事务局。9月17日,横琴粤澳深度合作区管理机构挂牌。 2023年10月,《“澳门监造”“澳门监制”“澳门设计”标志管理办法(暂行)》发布实施。2024年5月,“澳门监造”“澳门监制”“澳门设计”标志正式发布。“澳门监造”系列标志政策是合作区协同澳门“1+4”多元产业发展的重要举措,亦是深化琴澳规则衔接、机制对接的具体实践,以“澳门注册+横琴生产”模式助力中医药等澳门品牌工业发展。 2023年12月10日,《横琴粤澳深度合作区总体发展规划》正式发布。同时,《关于支持横琴粤澳深度合作区放宽市场准入特别措施的意见》发布,第二批23项省级行政职权即将调整由合作区执行委员会及其工作机构实施,横琴获得更大发展改革自主权。 2024年1月4日,财政部、海关总署、税务总局出台《关于横琴粤澳深度合作区个人行李和寄递物品有关税收政策的通知》《关于横琴粤澳深度合作区货物有关进出口税收政策的通知》,海关总署公布《中华人民共和国海关对横琴粤澳深度合作区监管办法》(海关总署公告2023年第202号)。2月8日,横琴粤澳深度合作区执行委员会与广东省人民政府横琴粤澳深度合作区工作办公室联合发布通告:根据《横琴粤澳深度合作区建设总体方案》、(以下简称《总体方案》)《横琴粤澳深度合作区总体发展规划》,经管委会研究同意,自3月1日零时起合作区正式实施分线管理。这是实现合作区第一阶段发展目标的标志性举措,也是推动琴澳一体化发展的重要一步。 自2024年3月1日零时起,横琴粤澳深度合作区正式实施分线管理。物品方面,个人行李和寄递物品经“一线”进入合作区,以自用、合理数量为限且符合有关规定予以免税,“二线”进入内地参照自澳门进入内地的进境物品适用的有关规定监管、征税。海关根据税收政策实施监管。依据通告,相关政策自合作区实施分线管理之日起施行。 2025年1月2日,广东省人民政府横琴粤澳深度合作区工作办公室、横琴粤澳深度合作区执行委员会发布通告,就“横琴粤澳深度合作区”名称使用进行规范。合作区各相关单位新核发的证照应规范使用“横琴粤澳深度合作区”或“广东省横琴粤澳深度合作区”字样,不再使用“珠海市横琴粤澳深度合作区”“珠海市横琴”“珠海市香洲区横琴镇”“珠海市横琴新区”等字样。 三、交通状况 横琴距离珠海机场40分钟车程,距中国澳门机场10分钟车程。距离华南枢纽港珠海港也只有50分钟车程,已形成较为完善的陆海空交通体系。2025年3月1日,横琴粤澳深度合作区实施分线管理一周年,据珠海边检总站横琴边检站统计,经“一线”(即横琴口岸)出入境人员超2380万人次,车辆超254万辆次,分别同比增长30.7%和31.4%,其中澳门居民和澳门单牌车分别为546万人次和168万辆次,分别占客流总量和车流总量的23%和66%,畅通“一线”助力琴澳融合发展迈上新台阶。 四、自然资源 横琴粤澳深度合作区拥有森林、海洋和湿地三大生态系统,生物资源丰富多样。沿海水质优良,底栖生物丰富,区内多湿地(红树林、泄湖、滩涂、芦苇地及池塘)和常绿阔叶林,具有较为复杂的生态系统,为两百多种留鸟和候鸟提供了休憩和觅食的港湾。 (一)森林资源。横琴岛森林面积为31.09平方千米,森林覆盖率为33.3%。横琴植被类型丰富,群落结构复杂,具有亚热带常绿阔叶林向热带雨林过渡的特征。横琴自然植被主要有以黄桐为主的南亚热带低地常绿阔叶林,以白楸、假苹婆、鹅掌柴、广东蒲桃、胀荚红豆、较荚红豆等植物为主的常绿阔叶林,以托竹为主的竹林,以岗松、桃金娘、豺皮樟、芒萁、鳞籽莎等植物为主的灌草丛,以桐花树、老鼠簕、卤蕨等植物为主的红树林;人工植被中的台湾相思林、大叶相思林、马尾松林和桉树林呈斑块状分布,大多处于衰退阶段,正逐步被本土阔叶树种替代;木荷林作为防火林带,多见于山脊。 (二)土地资源。横琴岛土地资源分为六类,分别是丘陵、围垦地、填海地、山地、水域和滩涂。全区70%以上土地为禁建区和限建区。其中,禁建区57.90平方千米,生态用地比例超过50%。截至2023年,横琴粤澳深度合作区耕地保有量为0公顷,永久基本农田保护面积为0公顷,建设用地总规模35.37平方千米,城乡建设用地规模28.12平方千米,城镇工矿用地规模28.12平方千米。 (三)水资源。横琴岛年淡水资源量3654万立方米。由于地下水位较高,受海水补给影响,地下水有返咸现象,不能作为水资源使用。全岛给水及污水均为岛外循环岛内使用,无可利用再生水资源,供水主要依靠市区水厂依托跨海运输为主。 (四)矿产资源。横琴岛的矿产资源主要有花岗岩和高岭土。其中,深井、二井等地的风化岩脉型高岭土矿具有一定的工业开采价值。 五、生物资源 (一)植物。横琴维管植物种类约有1100多种,其中野生植物约820种,主要以禾本科、豆科、莎草科、菊科、茜草科、大戟科等为主,植物区系表现出较强的热带成份。横琴生长着国家一级重点保护植物1种,即紫纹兜兰;国家二级重点保护植物11种,即金毛狗蕨、黑桫椤、水蕨、凹叶红豆、胀荚红豆、软荚红豆、土沉香、普洱茶、山橘、建兰和中华结缕草;广东省重点保护野生植物3种,即小果柿、广东紫薇和猪笼草。此外,横琴还有松叶蕨、封怀木、香港带唇兰等珍稀植物分布。全区有9棵古树被纳入古树名录,分别分布于横琴勒流、三塘村、深井村和粗沙环村,树种为榕树、心叶榕、樟树、台湾相思,树龄在100-260年不等,已被列入广东省古树名木管理信息系统。2023年,修建横琴首个古树公园,即粗沙环古树公园,用以保护古樟树。 (二)动物。截止至2024年12月,共记录陆生野生脊椎动物327种,其中两栖类11种,爬行类34种,哺乳类24种,鸟类257种,占据珠海市鸟类记录总数的70%以上。共记录国家一级保护野生动物黑脸琵鹭、黄嘴白鹭、白腹海雕、黄胸鹀、黑嘴鸥、东方白鹳、小灵猫7种,国家二级保护野生动物47种。 六、人口 截至2024年末,横琴粤澳深度合作区常住人口49117人。截至2025年6月,横琴粤澳深度合作区户籍人口44123人;在合作区就业生活居住的澳门居民数28387人,其中就业5762人,生活居住23749人。 七、经济 上半年,合作区“四新”产业增加值175.74亿元,同比增长12.1%、高于GDP增速7.1个百分点;占GDP比重为66.8%,较一季度回落了0.7个百分点。 1.科技研发和高端制造业:科技研发和高端制造产业增加值44.35亿元,同比增长19.8%,占GDP比重为16.9%。大力发展集成电路、电子元器件、新材料、新能源、大数据、人工智能、物联网、生物医药产业。加快构建特色芯片设计、测试和检测的微电子产业链。建设人工智能协同创新生态,打造互联网协议第六版(IPv6)应用示范项目、第五代移动通信(5G)应用示范项目和下一代互联网产业集群。全区集聚了极海半导体、镓未来科技等集成电路企业80余家。 2.中医药等澳门品牌工业:中医药等澳门品牌工业增加值5.56亿元,同比增长32.7%,占GDP比重为2.1%。启用“澳门监造”“澳门监制”“澳门设计”标志,打通“澳门注册+横琴生产”路径,至2025年5月底,共有15款产品获得标志使用授权。出台支持生物医药大健康产业高质量发展若干措施,打造生物医药大健康企业全生命周期发展环境。建成中医药广东省实验室,开展重大科技基础设施建设,打造通用型中医横琴大模型、中药新药创制“智能化、数字化、工程化、自动化”四化平台、“零磁”中医证候诊断装备开发平台、人体免疫防御体系开发平台,推进15个新药产品、中医医疗设备研究,主导成立民族医药开发合作联盟。引进太平资本优化粤澳合作中医药科技产业园管理,吸引广药集团、联邦制药、丽珠制药等龙头企业进驻。启动琴澳创新产业园——期项目(澳门品牌工业园)建设,聚焦中医药、食品、保健品等领域,形成以创新中医药生产、高端医疗器械及食品生产为核心的产业模式,打造大健康专业园区。 3.文旅会展商贸业:文旅会展商贸产业实现增加值73.73亿元,同比增长8.7%,占GDP比重达28.0%;金融业增加值52.10亿元,同比增长9.9%,占GDP比重的19.8%。全区拥有酒店民宿等220家,其中,大型酒店12家,民宿及其他住宿设施208处,总客房数超过13000间。 4.现代金融业:2025年上半年,合作区金融业增加值达52亿元,同比增长9.9%,占全区地区生产总值的19.8%。金融体量持续增长,截至2025年6月底,合作区共有持牌经营金融类企业627家,经中国证监会批复的基金管理公司及其他资产管理机构资产管理规模达5.7万亿元,在中国证券投资基金业协会存续登记的私募基金管理人管理基金规模近6,700亿元。跨境金融服务丰富,多功能自由贸易账户(EF账户)对跨境资金实行分线管理,大幅提高合作区与境外资金往来便利程度;合作区外商投资股权投资类企业(QFLP)和合格境内有限合伙人(QDLP)试点打通跨境双向投资通道;琴澳间跨境资产转让业务落地,有效盘活企业资金;粤澳跨境数据验证平台落地,便利琴澳居民及企业办理跨境验证业务。 八、教育 基础教育方面,截至2024年底,横琴粤澳深度合作区有中小学(幼儿园)15所,其中公办9所(幼儿园3所,小学4所,初中2所);民办5所(幼儿园1所,九年一贯制2所,普通高中2所);澳人子弟学校1所。共有专任教师885人,在校学生8025人。 澳门居民及其子女可在合作区便利就学。合作区成立以来,合作区进一步修订了义务教育阶段学校招生工作实施细则,对于监护人在横琴工作或居住的澳门籍适龄儿童,视同横琴户籍进行招生。设立内地第一所澳人子弟学校,濠江中学附属横琴学校(澳人子女学校)于2024年9月开学。 高等教育方面,2009年6月,中央批准澳门大学在横琴岛上建设新校区,2013年11月正式启用 ;由全国人大常委会授权澳门特别行政区政府管理,适用澳门有关制度和规定,与其他区域物理围网隔离。 2024年12月,澳门大学横琴粤澳深度合作区校区举行交地暨奠基仪式。该校区位于横琴粤澳深度合作区西南部,项目总用地面积约为33.6万平方米,将增设医学院、信息学院、设计学院、工学院、交叉研究院及高等研究院,可容纳1万名学生,预计于2028年投入运作。 2025年4月,澳门特别行政区政府发布《2025年财政年度施政报告》,将建设澳琴国际教育(大学)城。充分发挥澳门高校优势,通过“人才培养国际化”“科学研究国际化”“科技交流国际化”,推动澳琴两地教育科技人才一体化发展,分阶段实现澳琴国际教育(大学)城建设目标。
九、医疗 截至2025年7月,横琴粤澳深度合作区有公立医疗机构5家;民营医疗机构63家(民营医疗机构数以取得医疗机构许可作为统计口径)(正在运营52家),其中澳门独资设置的医疗机构3家(合作区成立后,已有1位澳门医师开设了1家民营诊所,1家澳资企业分别开设民营综合门诊部和中医门诊部各1家),中澳合资设置的医疗机构11家;在建医疗机构5家。合作区执业的医师共计231人,护士共计244人,卫生技术人员共计546人。自2019年12月横琴医院运营以来,截至2025年7月,合作区已累计为澳门居民提供诊疗累计49119人次,共919名澳门居民在合作区签订门诊统筹,401名澳门居民签订家庭医生服务协议。 十、文化事业 截至2025年7月,横琴粤澳深度合作区有“横琴文化站(广东省特级文化站)”“三塘村居文化中心”“深井村居文化中心”“下村文化书屋”“横琴文化艺术中心”等公共文化场所,中国紫檀博物馆横琴分馆、原道文化博物馆等2家非国有博物馆。横琴粤澳深度合作区曾举行中国国际马戏节、“粤澳共此时”花海欢乐季、横琴天沐河盛夏音乐会、天沐河水舞光影秀、横琴荷花节、“我们的新家园”合作区群众文化演出、横琴艺术荟等艺术展演及庆典活动,带来丰富多样的文化体验。 十一、体育 截至2025年7月,横琴粤澳深度合作区现有天沁园、社区体育公园、风情广场等13处体育公园,占地面积近10万平方米;在花海长廊、天沐河两岸、横琴码头至长隆段、芒洲湿地公园和二井湾湿地公园等集中修建有总长约30公里的骑行和跑步步道;现有主要体育场馆及场地包括横琴国际网球中心、水上活动中心、天沐河赛艇中心等。举办了珠海WTA超级精英赛、中国-横琴中拉标准舞拉丁舞国际锦标赛、横琴天沐河名校赛艇邀请赛、横琴马拉松、“琴澳杯”系列赛等赛事,吸引了国内外媒体聚焦;成立了网球、乒乓球、匹克球、羽毛球等13个体育项目协会,组织了匹克球、燃脂操、武术、瑜伽等公益培训活动,群众参与度不断提升。 十二、社会保障 截至2025年7月,横琴粤澳深度合作区在社会保险服务方面,设置专窗协助办理澳门居民参加珠海市基本养老及医疗保险;与珠海市人力资源和社会保障局建立工伤认定协作机制,受理工伤认定申请并作出工伤认定决定;粤澳社保一窗通于2023年3月23日正式启用,目前可同时办理广东76项社保服务和澳门24项社保服务,首次实现澳门社会保障服务“跨境办”。 在就业服务方面,开设公共就业服务窗口,办理就业失业登记、就业见习基地及就业困难人员认定、发放就业创业补贴,开设“琴澳居民招聘专区”,协助开展澳门居民在合作区就业公共服务及东西部协作的就业帮扶等工作。 在职业能力建设方面,设置省级“粤菜师傅”培训基地1个,“粤菜师傅”技师工作站1个,示范性企业培训中心1个,市级大师工作室2个,“世界技能大赛澳门综合培训基地”1个,有职业培训学校9家,举办职业技能竞赛并制定相关文件。开展职业技能提升培训及受理相关补贴。 在养老服务方面,横琴粤澳深度合作区现有社区居家养老服务中心4家,长者饭堂6家,引进澳门街坊会联合总会,为辖区长者提供文化娱乐、居家安全等居家养老服务。 十三、科技 自横琴粤澳深度合作区成立以来,大力发展科技研发和高端制造、中医药等澳门品牌工业、文旅会展商贸以及现代金融业“四大产业”,构建“澳门平台+国际资源+横琴空间+成果共享”产业联动发展新模式,项目、技术、人才、资金等创新要素加速聚集。在科技研发和高端制造领域,合作区实际运营的集成电路企业约80家,初步形成涵盖知识产权、第三代半导体等领域的集成电路设计产业生态。“科创横琴”框架体系持续完善,与澳门大学、澳门科技大学研究院进入院企合作“密集期”,与集成电路、中医药等领域企业建成超19个院企联合实验室,科技创新成果逐渐显现。截至2025年6月,合作区设有博士后工作站42家,累计获政府科技资助项目79项,获商业合作项目24项,服务本地企业数量15家。由中国科协批准设立国家海外人才离岸创新创业基地在横琴揭牌,并对澳门大学、澳门科技大学、横琴·澳门青年创业谷、横琴国际科技创新中心等4个合作基地授牌。 2023年,合作区首个“集成电路人才培训基地“揭牌并举办第三届横琴国际科技创新创业大赛及面向澳门及葡语国家设立“新青莲奖”。优质科技企业有光联集团、普强时代、博维信息、纳金科技等;全区拥有有效发明专利4182件;国家及省级以上创新平台27家。独角兽入库企业16家,高新技术企业228家。 十四、文物古迹 截至2025年7月,横琴粤澳深度合作区有省级文物保护单位1处,不可移动文物6处。 (一)赤沙湾沙丘 遗址位于深井村赤沙湾,属新石器时代晚期,典型的环珠江口地区史前沙丘遗址。1983年12月调查并试掘,出土和采集到双肩石斧、石链、石球、砺石及陶片。夹砂陶片纹饰有绳纹和刻画纹,可辨器形有釜、罐等;泥质陶火候低,有红陶、橙黄陶及白陶,除刻画纹外,多为素面,器形见圈足盘。另外在遗址的西南方有一圆形古窑,直径2.6米。该遗址是研究新石器时代晚期横琴地区先民的生产生活的重要遗存,对研究南海沙丘遗址具有重要的价值。2015年核定公布为广东省文物保护单位。 (二)红旗村葡文碑 红旗村葡文碑位于红旗村相思瀑布山脚处蓄水池墙面上,是横琴岛发现的第一处与葡澳有直接关系的历史遗存。刻于1937年6月,幅面呈方形,长0.42米,宽0.4米,压印五行葡文。据记载,由于澳门缺乏淡水,与澳门一水之隔的横琴,早在清光绪年间就成为澳门居民取水之处。1938年日本人占领横琴,这里景观遭到破坏。1945年日本人撤离横琴,葡萄牙人重修水池和碑刻,继续供琴澳居民用水。 (三)脑背山武帝庙 脑背山武帝庙位于脑背山半山腰,始建年代不详,清嘉庆二十一年(1816年)重建,后几经维修。庙宇坐南朝北,进深一间,石木混合结构,硬山顶,三合土地面,花岗岩石砌大门,门匾为花岗岩阴刻楷书“武帝庙”,庙一侧立有“鼎记武帝庙碑记”碑刻。脑背山武帝庙是研究横琴历史和宗教文化的重要实物资料。 (四)横琴顺德中心沟指挥部遗址 横琴顺德中心沟指挥部遗址位于向阳村,建于20世纪70年代,是顺德在中心沟填海围垦的指挥机构。由院门、围墙、主体建筑及附近的仓库、邮政所、储蓄所、招待所、宿舍、食堂等建筑组成,建有中心沟历史展览室,展示中心沟的图文资料。1968年,珠海决定在大、小横琴岛之间的中心沟进行围垦,因工程量太大报请佛山专区,决定由顺德县合作围垦开发。该旧址反映了开发中心沟的艰苦历程。 (五)南环遗址 横琴南环遗址位于广东省横琴粤澳深度合作区深井村大横琴岛南面沙堤上,黄茅形山和大窝山之间,南临大海,沙粒堆积厚达3米多,该沿海区域地形平坦,有沙丘,地形条件较好。现地表种植有大叶榕树,滋生杂草等现象严重。三普登记分布面积约8000平方米。在遗址表面采集到夹砂时期。 2022年8月,珠海市博物馆(珠海市文物考古研究所)开展珠海市横琴地下文物埋藏区划定工作,北以公仔脑山中脊(100米等高线)为界,东以长湾隧道为界,南以沿海环岛公路为界,西以大横琴山隧道为界,组成的封闭区域,面积约1273865平方米。此次工作在该遗址上采集到有夹砂陶片、器座和器足,其中一个器座较完整,呈黄褐色,夹石英砂,高9.7厘米,直径6.4厘米。 四普复查中,根据珠海市博物馆(珠海市文物考古研究所)对南环遗址调查情况,对南环遗址进行调研,此次调研面积约20447.49平方米。 (六)深井澳遗址 深井澳遗址位于横琴岛深井村东部,地处大横琴岛脑背山与望天台山峡谷之间,背东向西,隔乌沙海与三灶岛相望,在仙女峡分水岭间,有石坝长约30米,高1.5~2米,厚2米。 20世纪80年代普查时曾在深井村边和海湾发现残存着宋元时期的盆、碗、盏、罐等陶瓷残片。深井澳遗址前面为深井村,第三次全国文物普查时,因深井村建设,海湾大部分被填埋,遗址表面大部分已被人工填土,遗址部分表面上种植果树等农作物。目前,深井澳遗址靠山体部分残存面积约有1000平方米。深井澳遗址整体保存情况较差,与横琴岛属亚热带海洋季风气候有关,高温多雨,流水冲刷比较严重。 (七)向阳村碉楼(待变更为向阳村碉楼遗址) 向阳村碉楼位于广东省横琴粤澳深度合作区向阳村。现碉楼已坍塌,碉楼原址处残留有部分石头构件,推测原有碉楼位置下方应保留有地基。据原有资料记载,该建筑坐东北向西南,始建于20世纪初,是澳门一地主在小横琴岛西侧购置大片土地,为保护农作物免遭抢窃,故该地主在田里修建了此碉楼。 碉楼周围原本都是水田,20世纪50年代,现向阳村民从万沥围搬迁到这里,逐渐形成向阳村。碉楼原为钢筋水泥结构,共三层,进深约5.56米,面宽约4.5米,高约8.49米,占地面积约25.02平方米。 十五、环保 2013年2月,横琴被自然资源部正式批准成为首批12个国家级海洋生态文明建设示范区之一。2020年,横琴粤澳深度合作区年度优良日343天,优良达标率93.7%;PM2.5浓度19微克/立方米,空气质量6项基本指标年评价浓度均达到国家级标准;天沐河、芒洲湿地和二井湾湿地水质稳定达标,水质优良率超50%;自然村排洪渠、市政排洪渠、市政排水口全部实现不黑不臭,劣V类水体消除比例超90%。全区建立垃圾分类运输体系,建成省级生活垃圾分类示范区,强化固体废物规范化处理处置;开展横琴岛负氧离子本底值监测,完成横琴海岸带综合整治修复试点项目(一期)工程建设;修复湿地60公顷,新种植红树林12公顷;新建及修复海堤7.8千米,清淤疏浚11万立方米;建设人行步道1.5万立方米;完成20多千米海堤生态化处理项目建设。2024年完成了森林质量精准提升任务347公顷,其中林分优化提升60公顷,新造林抚育76公顷,幼林抚育提升211公顷。截至2023年,合作区进水COD、BOD5浓度提升至140.0毫克/升、61.0毫克/升,天沐河等水体水质大幅提升。 十六、主要产业政策
十七、人才 截至2025年6月,共有1600余名建筑规划、旅游、医疗、税务等领域的港澳专业人士获得跨境执业资格。 十八、旅游 横琴地处广东省珠海市南部,与港澳隔海相望、地缘相近,因俯瞰其山势宛如一把横卧于南海碧波之上的古琴,“横琴”之名便由此而来。2019年3月21日,国务院正式批复《横琴国际休闲旅游岛建设方案》,为这片土地的发展注入了强劲动力。作为粤港澳大湾区的重要节点,横琴肩负着配合澳门建设世界休闲旅游中心的使命,正全力打造国家全域旅游示范区和国际一流旅游休闲基地,努力成为促进澳门经济适度多元发展的全新载体。 目前,横琴岛上已形成多个特色鲜明的旅游目的地,其中3家主要旅游景区尤为亮眼:包括获评国家级旅游度假区的横琴长隆海洋王国,以及同为3A级旅游景区的创新方、星乐度露营小镇。这些景区不仅为游客带来了丰富多样的休闲体验,更成为横琴旅游产业蓬勃发展的生动注脚。 (一)横琴长隆国际海洋度假区。横琴长隆国际海洋度假区是省级旅游度假区,位于横琴岛东南部,占地面积约132公顷。该度假区于2014年3月开业,包括长隆海洋王国、长隆宇宙飞船、长隆横琴国际马戏城、长隆海洋科学乐园等主题乐园,以及珠海长隆剧院和长隆横琴湾酒店、长隆企鹅酒店、长隆马戏酒店、长隆迎海酒店公寓和长隆海洋科学酒店五家度假酒店。其中,长隆海洋王国集海洋动物、游乐设备和大型演艺于一体,拥有世界最大的海洋主题乐园、全球首创大型游乐设施与珍贵动物展区相结合的独特设计、亚洲第一台飞行过山车、亚洲第一台水上过山车、世界最大的海洋馆和亚克力玻璃等多项行业之最。截至2019年末,长隆海洋度假区连续创造五项吉尼斯世界纪录,荣获全球“主题公园杰出成就奖”。2023年9月16日,度假区二期工程核心项目长隆宇宙飞船开始试营业,开业当日获颁7项吉尼斯世界纪录称号。 (二)星乐度·露营小镇景区。星乐度·露营小镇景区位于小横琴山西北侧。其首创“自驾+露营+乐园模式”,是广东省第一个休闲露营地国家标准执行营地。景区以“琴岛奇航”为主题,融合多种新奇特色宿营单元;配备沙坑遗迹乐园、儿童游乐园等全龄段的游玩设施及“乐园管家”服务模式;二期项目包括多功能度假中心、多功能服务中心、房车、集装箱、树屋、部落营地、家庭房营地等特色住宿单元,同时配备可以承办大型活动的星乐度广场和无动力乐园。2021年1月14日,景区被评为国家3A级旅游景区。 (三)香洲埠。香洲埠位于横琴岛核心区,是一处自然景观与人文景观相融合的文化胜地。采用宽街、窄巷、四合院传统制式布局。由600名非遗工匠,采用“石雕、木雕、砖雕、灰雕、铜雕”等非遗工法精雕细琢而成。景区以四川成都洛带博客小镇为蓝本,集休闲、娱乐、餐饮、民俗、民间工艺、非物质文化遗产于一体,汇聚川、徽、晋、海、岭南等派系建筑文化,建成136座户型不同的中式院子。作为广东省十三五规划重点工程、广东省重大文创项目库的三个项目之一,其“国家级非遗工艺”古法施工,重现百年前香洲埠繁华风貌,街巷交错。 (四)花海长廊。横琴花海长廊位于横琴新区琴海北路以北滨海景观带,面积约83.6万平方,全程约13.6千米。长廊拥有7500多株异木棉、6300多株本地木棉,6700多株凤凰木。大面积布局形成起伏有序的花海景观。并根据功能和景观需求,在植物景观的大主调下点缀欧陆、滨海、欧式、中式岭南各种不同风格的驿站服务及景观节点,是市民和休闲运动爱好者休闲娱乐、健身运动、观光旅游、体验自然等多功能于一体的滨海长廊。 十九、财税优势 《横琴方案》赋予财税政策:2021年9月5日,中共中央、国务院印发《横琴方案》。《横琴方案》赋予横琴一系列重大政策支持,税收方面包括企业所得税、个人所得税双“15%”税收优惠政策,实施货物“一线”放开、“二线”管住相关的涉税政策,以及澳门居民个人所得税优惠政策等特殊的税收政策,为横琴进一步扩大政策优势,便利澳门居民在横琴生活就业、澳资企业在横琴投资经营发展创造了更加有利的政策条件,为横琴加快建设促进澳门经济适度多元发展的新平台、便利澳门居民生活就业的新空间提供重要的政策支撑。 税收领域规则衔接机制对接:2024年9月30日,广东省税务局发布《港澳涉税专业人士在横琴粤澳深度合作区执业管理办法》。11月1日,港澳涉税专业人士在横琴执业正式实施,首批符合条件的港澳涉税专业人士取得执业资格证,可以在横琴从事涉税专业服务。横琴借鉴港澳纳税服务承诺的相关做法,率先试点纳税服务承诺制,推动各项纳税服务承诺事项落实落细。 二十、重点园区 (一)横琴·澳门青年创业谷。横琴澳门青年创业谷位于横琴环岛东路,与澳门大学和横琴口岸一路之隔,项目于2015年6月29日正式开园,园区占地12.8万㎡,建筑面积13.3万㎡,共有22栋主体建筑,包括11 栋独栋式企业总部办公楼、5栋多层式创新企业综合办公区、2栋产业和生活配套区、4栋人才公寓,在公共服务方面,园区内建设了横琴粤澳深度合作区企业及人才服务中心、广告创意设计服务中心、广告影音创作中心等公共服务平台;园区配套设施齐全,有创业谷餐厅、711便利店、咖啡厅、运动球场、泳池等,配备快递柜等公共设施,实现办公、商业和展示等多元功能,为港澳和内地创业青年创建“一站式”创业服务平台。 横琴·澳门青年创业谷是目前合作区最成熟、最具活力的产业园区,也是澳门青年来内地创新创业的首选之地,入驻企业类型涵盖科技研发、生物医药大健康、文旅会展商贸和现代金融。截至2024年底,在园企业近400家,其中澳资企业超过120家,目前累计培育和引进高新技术企业142家,成功引进普强时代、芯潮流、纳金科技、跃昉科技、埃克斯、迪奇孚瑞、真健康、实果子、城觅科技等一批优质的港澳科技企业。汇聚珠海澳大科技研究院、珠海澳科大科技研究院、复旦研究院、横琴金融研究院等多个产学研平台,设有集成电路、物联网、月球与行星科学、中医药质量研究等产业领域的4个国家级重点实验室。荣获国家级科技企业孵化器、国家备案众创空间、国家广告产业园区、国家海外人才离岸创新创业基地、国家小型微型企业创业创新示范基地等5项国家级荣誉资质和30多项省市荣誉资质,形成了良好的品牌影响力。 自2025年1月1日起,园区由珠海格力集团旗下珠海格创科技产业发展有限公司管理运营。团队将持续围绕合作区对横琴·澳门青年创业谷的发展定位,重点打造港澳青年创新创业平台和新质生产力技术研发平台,推动高端产业要素和人才资源在创业谷加速集聚。 (二)粤澳合作中医药科技产业园。2011年4月,作为《粤澳合作框架协议》的首个落地项目,粤澳合作中医药科技产业园(以下简称“产业园”)正式落地横琴。2022年2月,澳门特别行政区政府和中国太平保险集团签署合作框架协议。2023年1月,中国太平保险集团承接产业园运营管理工作。产业园位于横琴粤澳深度合作区西北部高新技术片区,占地50万平米,规划建设面积135万平米,已投资80亿元人民币,已形成酒店、商业街、体验馆、写字楼、检测中心、提取中心等多种业态。截至2025年6月底,园区企业236家,其中澳门企业97家;入驻企业129家,其中澳门企业68家,涉及中医药(药品)、中医药(非药品)、医疗器械、生物医药、医疗服务、配套服务及其他领域,包括中医药广东省实验室、真健康、分子态、原妙医学、智能碳云、片仔癀中医药非遗综合体验馆、美年数智国医医疗服务中心等重点项目,已搭建起符合中国内地标准的GMP中试生产、研发检测、产业孵化基地,形成对标国际先进水准的专业化公共服务平台。此外,产业园建有“国家级科技企业孵化器”,获得国家中医药管理局授予的“中医药产品海外注册公共服务平台(横琴)”、商务部和国家中医药管理局联合授予的首批“国家中医药服务出口基地”。 (三)粤澳集成电路设计产业园。粤澳集成电路设计产业园于2021年12月揭牌,是横琴承接澳门集成电路产业资源及建设集成电路的创新平台。产业园位于横琴环岛北路国际科技创新中心,共23层,其中1至4层为商业配套区,面积约8000平方米;5至23层为产业区,分为小微企业孵化器区(5至7层)和大中型企业发展区(8至23层),面积约3.8万平方米。产业园于2022年7月投入使用,至2024年末,园区企业总营收超20亿元。截至2025年7月,粤澳集成电路设计产业园已入驻集创北方、壁仞科技、匠芯创、妙存科技等40多家集成电路企业,业务范围涵盖显示驱动芯片设计、图形处理芯片设计、存储芯片设计、MCU芯片设计、电源芯片设计等。 (责任编辑:) |


